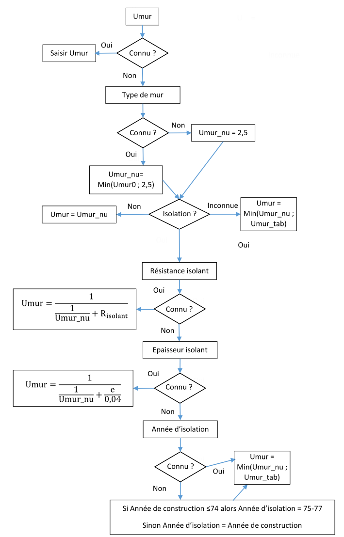
3.2.1 Calcul des Umur

3.2.1.1 Schéma du calcul de Umur

Tableau Umur_tab

Tableau Umur_tabH1H1H2H2H3H3
Année de construction ou d’isolationEffet JouleAutresEffet JouleAutresEffet JouleAutres
inf 74 ou inconnu2,52,52,52,52,52,5
75-77111,051,051,111,11
78-820,810,841,050,891,11
83-880,70,80,740,840,780,89
89-000,450,50,470,530,50,56
01-050,40,40,40,40,470,47
06-120,360,360,360,360,40,4
sup à 130,230,230,230,230,250,25

3.2.1.2 Calcul des Umur0

Umur0 est le coefficient de transmission thermique du mur non isolé ( ).

Murs en pierre de taille et moellons

(granit, gneiss, porphyres, pierres calcaires, grès, meulières, schistes, pierres volcaniques)

Epaisseur (en cm)2530354045505560657075
Murs constitués d’un
seul matériau / inconnu
3,22,852,652,452,32,152,051,901,801,751,651,551,50
Murs avec remplissage
tout venant
------1,901,751,601,501,451,301,25

Murs en pisé ou béton de terre stabilisé

Epaisseur connue (en cm )45505560657075
Umur0 (W/m².K)1,751,651,551,451,351,251,21,151,1

Murs en pans de bois

Epaisseur connue (en cm)10131824
Sans remplissage tout venant32,72,351,981,651,35
Avec remplissage tout venant1,71,71,71,71,71,7

Murs bois (rondins)

Epaisseur connue (en cm)1520
Umur0 (W/m².K)1,61,20,950,8

Murs en briques pleines simples

Epaisseur connue (en cm)121519232834455560
Umur0 (W/m².K)3,93,453,052,752,52,2521,651,451,351,2

Murs en briques pleines doubles avec lame d’air

Epaisseur connue (en cm)2530354550
Umur0 (W/m².K)21,851,651,551,351,251,2

Murs en briques creuses

Epaisseur connue (en cm)18202325283338
Umur0 (W/m².K)2,152,0521,851,71,681,651,551,4

Murs en blocs de béton pleins

Epaisseur connue23252830333538
Umur0 (W/m².K)2,92,752,62,52,42,32,22,12,05

Murs en blocs de béton creux

Epaisseur connue (en cm)23
Umur0 (W/m².K)2,82,652,3

Murs en béton banché et murs en béton de mâchefer

Epaisseur connue (en cm)22,52528303540
Murs en béton banché2,92,752,652,52,42,22,051,9
Murs en béton de mâchefer2,752,52,42,252,151,951,8-

Brique terre cuite alvéolaire

Epaisseur connue (en cm)3037,5
Umur0 (W/m².K)0,470,40

Mur en béton cellulaire

Epaisseur (cm)1517,52022,52527,53032,53537,5
Construction 0,900,790,700,630,570,530,490,450,420,40
Construction 0,690,600,530,480,430,400,360,300,280,22

Murs sandwich béton/isolant/béton (sans isolation rapportée)

Epaisseur connue (en cm)20
Umur0 (W/m².K)0,90,480,45

Murs en ossature bois avec isolant en remplissage

Epaisseur connue (en cm)10152025303540
0,450,350,260,210,170,150,130,11
2001-20050,520,410,30,240,20,170,150,13
0,650,450,340,280,230,20,180,16

Murs en ossature bois avec remplissage tout venant

Epaisseur connue (en cm)10131824
Umur0 (W/m².K)1,71,71,71,71,71,7

Murs en ossature bois sans remplissage

Epaisseur connue (en cm)10131824
Umur0 (W/m².K)32,72,351,981,651,35

Cloison de plâtre

Umur0 = 3,33(W/m².K)

Enduit isolant

Pour les parois dites « anciennes », c’est-à-dire constituées de matériaux traditionnels à savoir pierres, terre, mur à colombage, brique ancienne, la présence d’un enduit isolant n’est pas considérée comme une isolation. Cependant, cet enduit apporte une correction d’isolation qu’il faut prendre en compte en considérant :

Avec :

Doublage

Pour l’ensemble des parois, la présence d’un doublage apporte une résistance thermique supplémentaire calculée comme suit :

Avec les valeurs de résistances suivantes :

  • Pour un mur avec un doublage rapporté de nature indéterminée ou avec lame d’air de moins de 15 mm :
  • Pour un mur avec un doublage rapporté avec une lame d’air de plus de 15 mm ou avec un matériau de doublage connu (plâtre, brique, bois) :

Pavés de verre

Les murs en pavés de verre sont traités comme des parois vitrées (voir paragraphe 3.3-U parois vitrées et portes).

Autres

Pour les murs non répertoriés, saisir directement les coefficients de transmission thermique quand ils sont justifiés.

Pour les murs doubles ou de composants multiples connus et justifiés, saisir directement le U du mur calculé.

Partie suivante 3.2.2-U plancher bas (Upb)